Iran Unwilling To Negotiate Despite Briefly Calling For Parley

Energy futures are drifting higher this morning with refined products leading the way, showing 2 cent per gallon gains for both prompt month gasoline and diesel contracts. American and European crude oil benchmarks seem content to take a back seat this morning, trading higher in sympathy by less than .5%.
The news that the U.S. may join Israel in attacking Iran’s nuclear program doesn’t seem to come as a surprise to energy markets, given its muted reaction this morning. Iran’s Supreme Leader has since remained adamant that surrender is not an option, less than 48 hours after calling for a parley to talk through an end to the 6-day conflict.
It’s dated but pervasive: the 2-day old article pinned on the EIA’s homepage breaks down the greater risk to this most recent conflict in the Middle East. Around 20% of the world’s petroleum demand travels through the Strait of Hormuz from top oil producers Saudi Arabia, Iraq, United Arab Emirates, Iran, Kuwait, and Qatar. Risk that the warzone spreads to the waterway, or Iran blocks it as a negotiation tactic is the main driver behind the 9% rally we’ve seen in oil prices since Friday.
While not intentional, the increased military activity in the area has caused a sort of electronic fog of war, presenting unusual challenges for ship traffic in the area. Two oil tankers collided and caught fire yesterday near the Strait of Hormuz, highlighting war’s disruption to oil logistics’ status quo, even unintentionally.
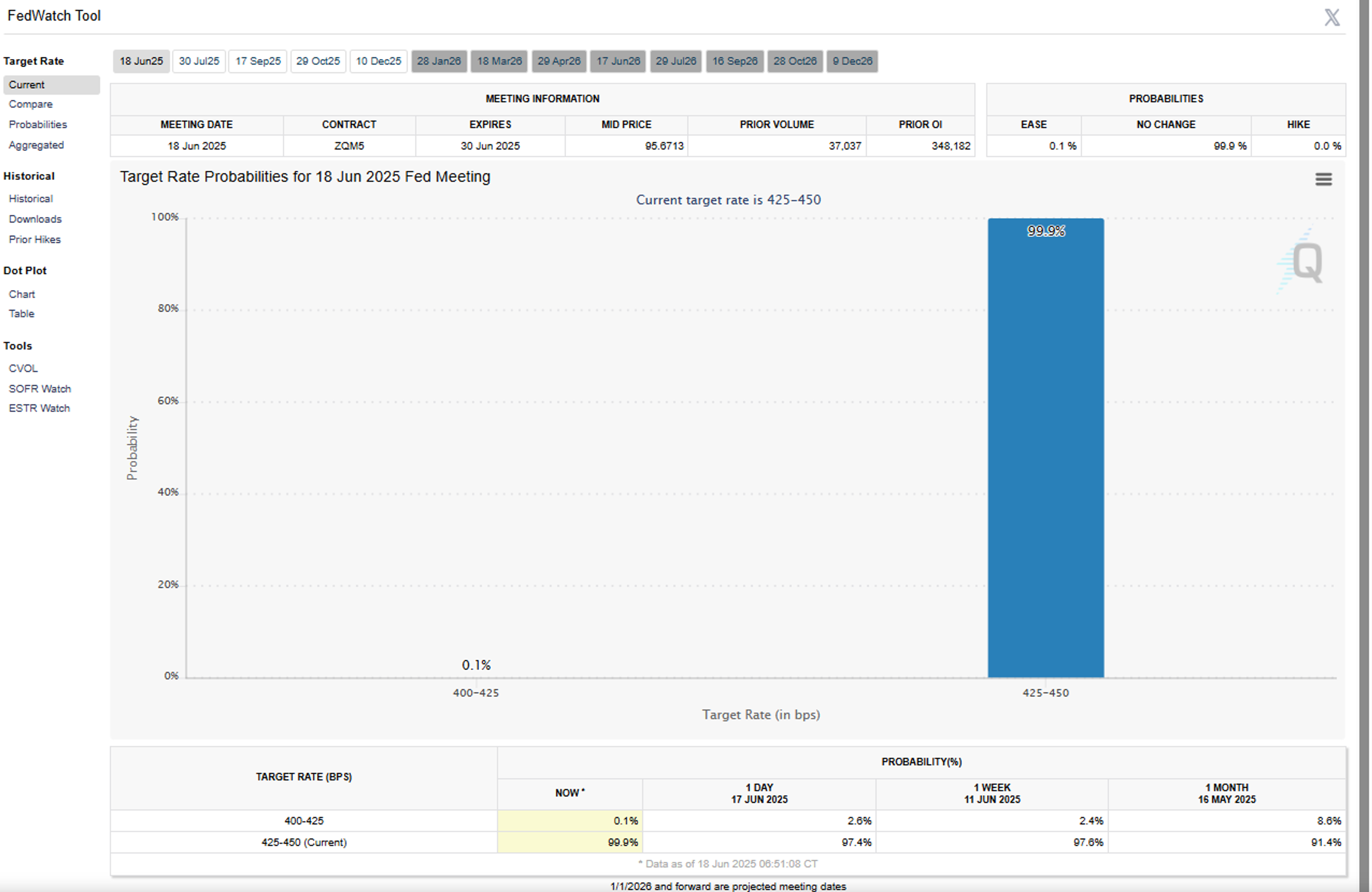
The CME Group’s FedWatch Tool puts the probability that the Fed will maintain the current interest rate at 99.9%. It seems they agree there’s enough going on right now and will take another look at it next month.
The American Petroleum Institute published a sizeable 10 million barrel drop in national crude oil inventories last week, yesterday, and estimated minimal changes in refined product stockpiles (<+/-300mb). The Department of Energy’s report is due out at its regular time this morning (10:30 EDT).
Latest Posts
Energy Markets On Edge: Oil Swings, Strait Uncertainty, And Diesel Disruptions
Volatility Persists In Energy Markets As Strait Activity And Iran Talks Diverge
Week 20 - US DOE Inventory Recap
Oil Markets Slip Amid Iran Deal Hopes Despite Tight Supply Signals
Oil Products Jolt Amid Middle East Uncertainty And Supply Constraints
Energy Markets Caught In The Crosscurrents of Rumors, Risks, And Reality
Social Media
News & Views
View All
Energy Markets On Edge: Oil Swings, Strait Uncertainty, And Diesel Disruptions

Volatility Persists In Energy Markets As Strait Activity And Iran Talks Diverge



